Skip to content

5. MAPA DE PROCESOS

5. MAPA DE PROCESOS

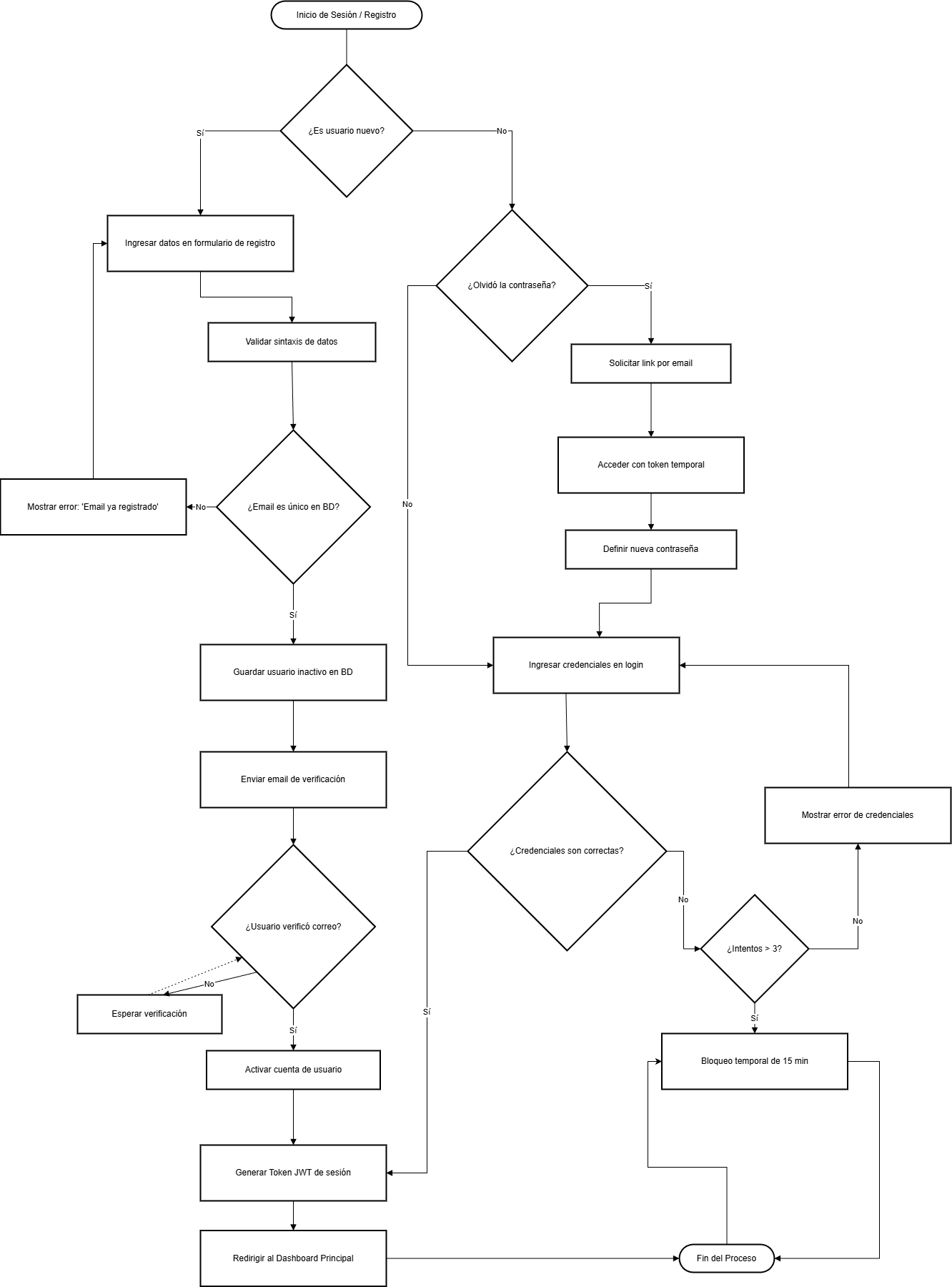
5.1. Flujo de Registro e Inicio de Sesión de Usuario

MP1

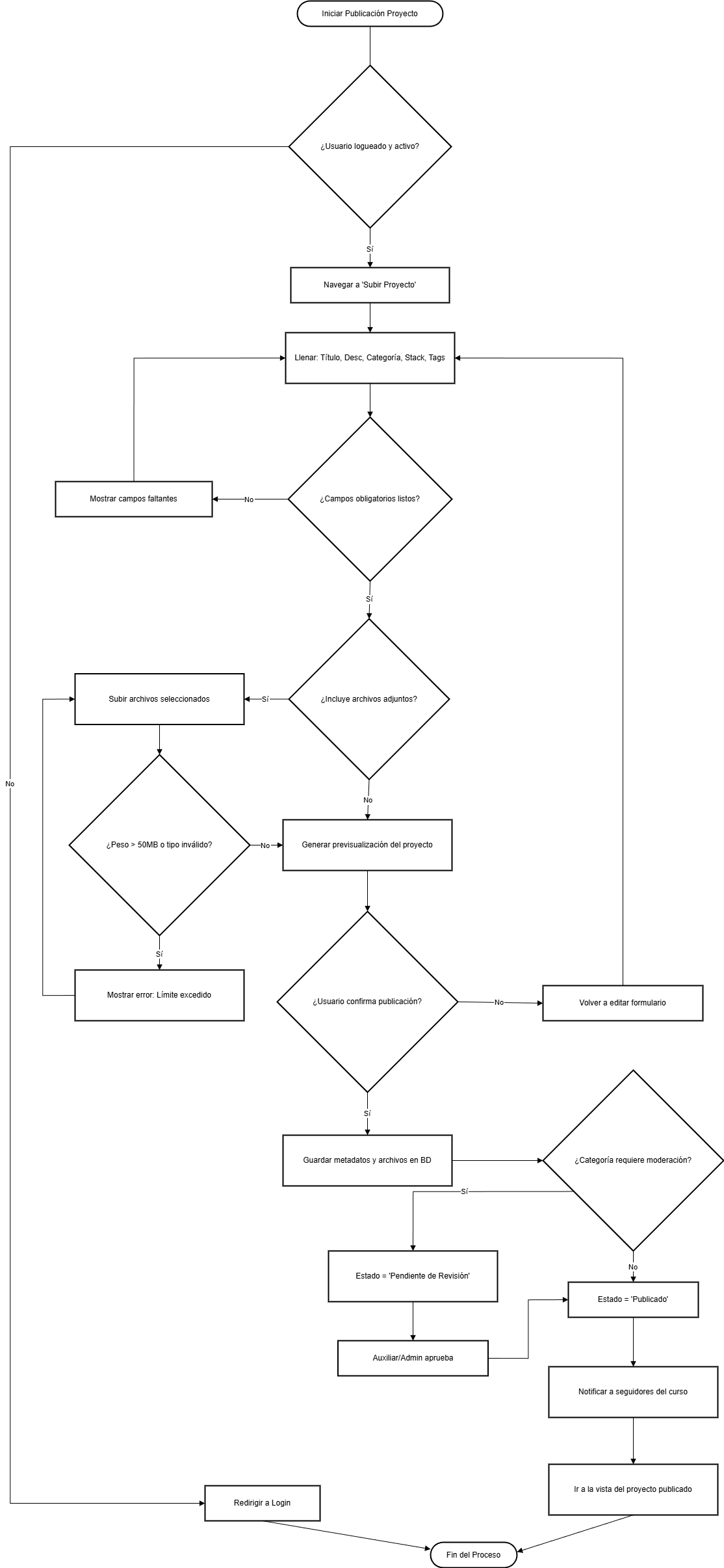
5.2. Flujo de Publicación de un Repositorio de Proyecto

MP2

5.3. Flujo de Participación en Foro (Sys-Reddit)

MP3